网站首页
公司简介
企业文化
资质荣誉
荣誉证书
一纸证明
产品中心
国标产品
出口产品
厂区设备
新闻资讯
公司新闻
行业动态
联系我们
网站首页
>>
资质荣誉
>>
荣誉证书
>>
查看详情
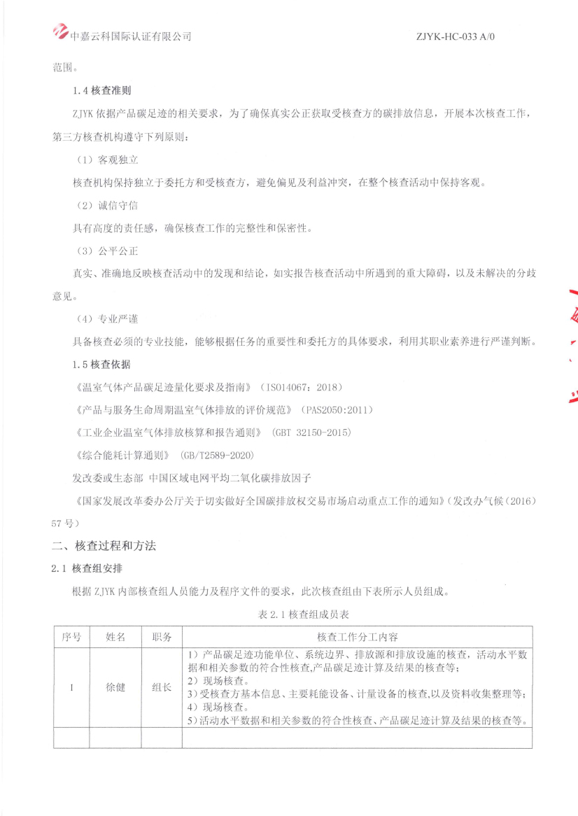
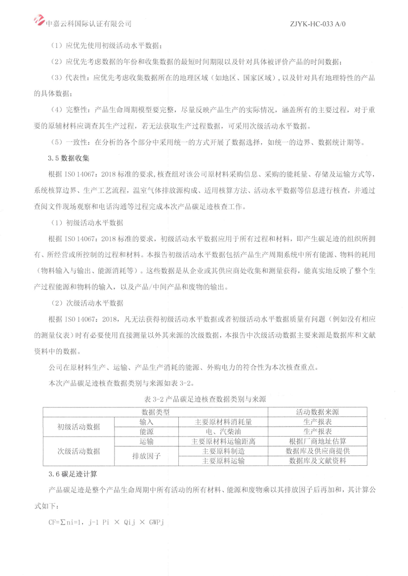
(2024)年度 温室气体(碳足迹)核查报告
2025-02-16 22:56:03
点击免费电话咨询:13907995763
江西利华电瓷制造有限公司
赣ICP备2021001665号-1
电话:0799-6375386 手机:13907995763
地址:萍乡市安源区高坑镇工业园
网站首页
一键拨号
联系我们